市长信箱

关于请求解决医疗废物处置相关问题的报告

浏览量:6691次

关于请求解决医疗废物处置相关问题的

报    告

 

岳阳市人民政府:

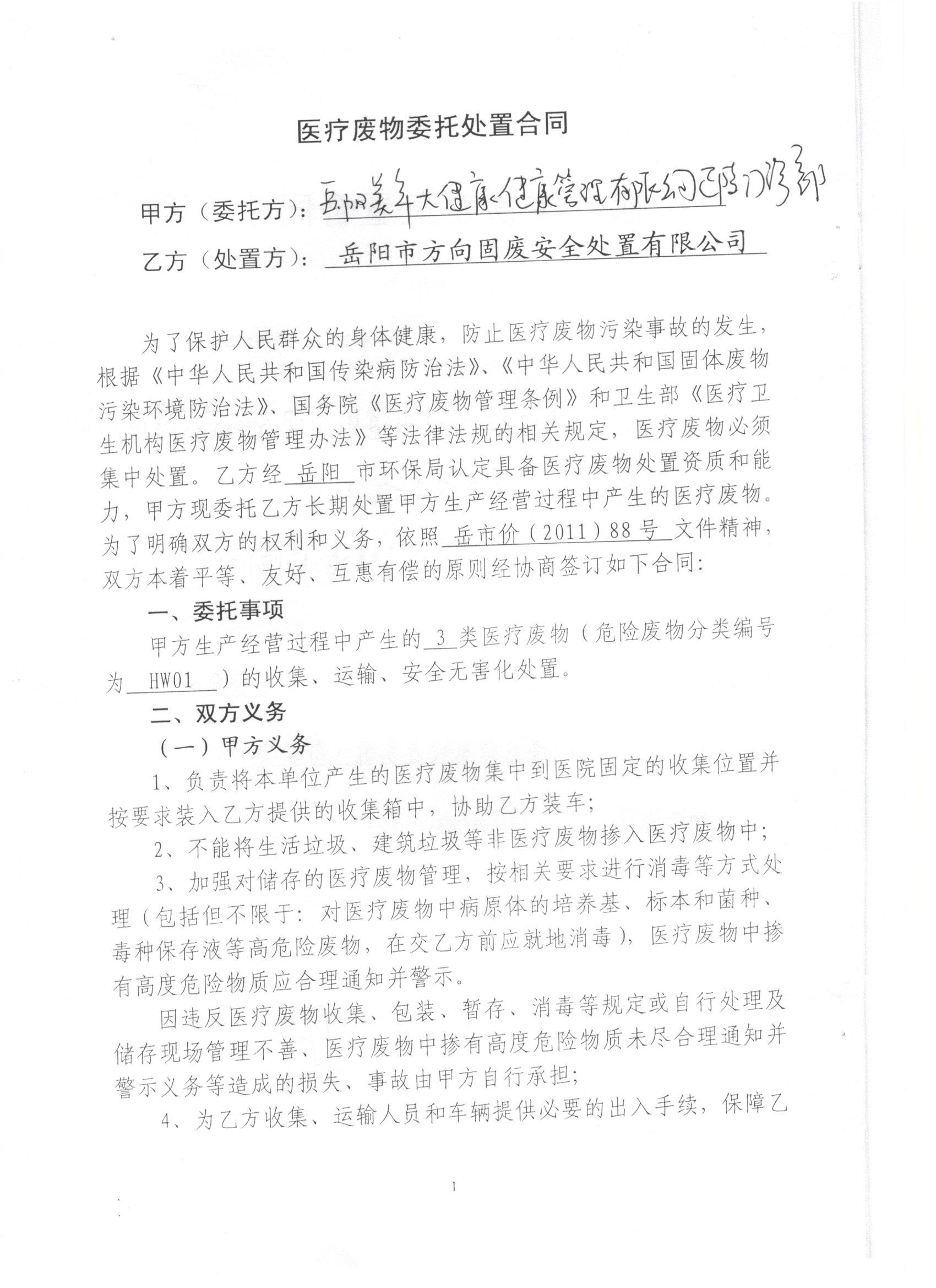
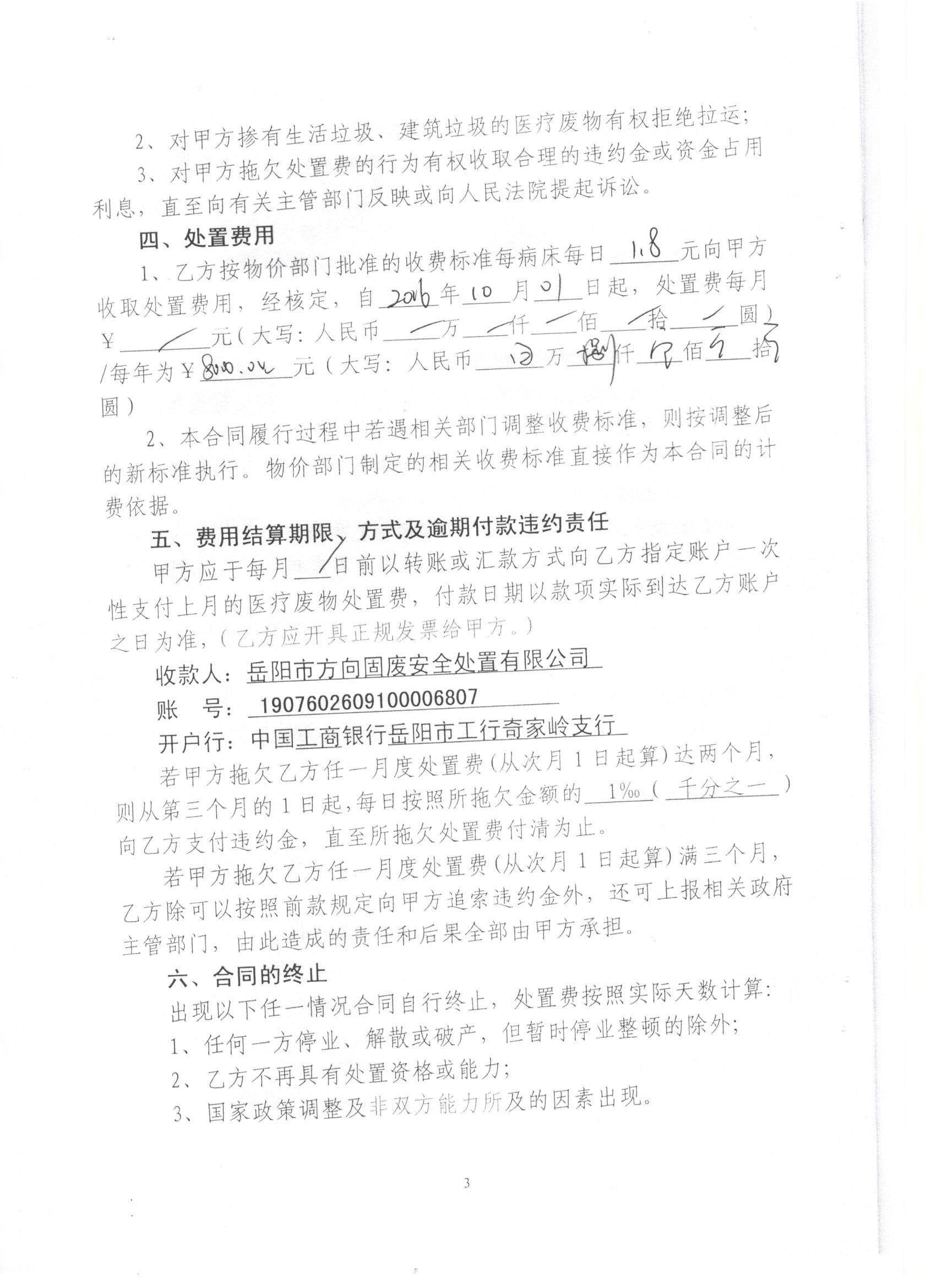
我司于2016年10月17日与岳阳市方向固废安全处置有限公司(以下简称“方向固废”)签订了《医疗废物委托处置合同》,有效期至2017年9月30日,合同价格为8000元。

自2017年9月5日起,方向固废与我司合同续签的价格问题商议了五次。方向固废公司9月5日在未提前约定面谈情况下来我司,我司相关负责人临时有事未能及时见面,对方在等候约40分钟后离开。之后于9月29日、10月12日、10月20日、10月25日,10月30日就合同续签问题进行面谈。

根据2018年合同(2017年10月1日-2018年9月30日),方固废首次报价为20000元,在上一年的合同价格基础上上浮了150%,且告知如当天能签订合同则以19000元签订,否则按照20000元签订,态度极其强硬。后经多次协商,其在10月30日最后报价为13000元,我司认为其报价不合理,原因如下:

一、报价远高于省内美年其他公司

长沙美年大健康岳麓门诊部日接待量300-500人次,合同价格为15000元(见附件),我司日接待量为100-300人次。另外,湘潭美年大健康门诊部的合同价格为6000元;株洲美年大健康门诊部的合同价格为4000元。

二、报价计算方式不合理,未严格遵守462号文件制定的收费标准。

1、方向固废称其报价基于上一年度我司产生的医疗废物件数的总量及其估计的单件重量(15-25公斤/件),并按岳发改价调【2016】462号文件中关于医疗废物集中处置收费标准中的第三项“其他产生医疗废物的单位价格为每吨4000元”核算。我司对年废物重量数额提出质疑时,方向固废公司称废物中夹杂了部分生活垃圾,我司认为其应在收取时提出,并要求我司即时整改,完全可以避免出现此情况,更不应以此为参考核算我司医疗废物重量。

2、我司属于无固定床位医疗机构,且经核定,每箱医疗废物重量为10-15公斤,我司于2016年10月8日开始试营业,1月15-2月15日为春节放假,2017年5-9月方向固废收取医疗废物的《医疗废物转移联单》上登记的件数分别为:33件、27件、43件、36件、63件,共计202件,月均为40件。2017年10月尚未签订合同,经协商方向固费于10月8日,28日来收取医疗废物。28日共收取29箱,总重量为319公斤,平均每箱为11公斤,10月是我公司开业以来接待人数最多的一个月,10月8日-28日日接待人数在180-300之间,且基本达到体检中心日最大接待量,可以作为签订合同的参考依据。因此综合以上数据,我公司日医疗废物产生量最多不超过20公斤。(见附件)应按照462号文件中关于医疗废物集中处置收费标准中的第二项“无固定病床的医疗机构按月定额收取”,对应的收费标准应取日医疗废物产生量10-20公斤,月收费标准为720元/月,年收费为8640元。另外,我司认为定合同价格时需考虑我司为专业体检医疗机构,春节期间不营业这一因素。

三、未严格按照合同条款履行

合同中约定的乙方(方向固废公司)义务“无特殊情况两次间隔一般不超过48小时”。而实际情况是,前几个月一个月收取一次,之后在我方的催促下改成每周收一次。我司未按照合同条款履行时,方向固废公司却以“合同价格低”为由解释。

基于上述原因,我司认为方向固废公司笼统的将我司去年一年产生的医疗废物重量总额套用462号文件收费标准的第三项是不合理的,应根据实际情况核定后定价。

我司与方向固废就合同续签一事协商未能达成一致,医疗废物堆积,对环境将造成极大的影响,从公众的安全和企业的社会责任来说都是不予接受的,因此我司特向市长信箱投诉,

请求政府相关部门协调解决:

一、严格遵守并执行岳阳市发改委价调文件签订合同;

二、严格按照废弃物处置要求,“无特殊情况两次间隔一般不超过48小时”;(即每次收集废弃物时间不应超过48小时)

三、要求其纠正工作方法和工作态度;以企业的社会责任为重,妥善处理好医疗废物处置事宜。

望予协调解决为盼。

 

 

附件:医疗废物转移单2017年6-10月

医疗废物处置合同 2016年9月-2017年9月

岳发改价调【2016】462号

 

岳阳美年大健康健康管理有限公司

2017年11月1日

附件1:uploadfiles/201711/20171101182621420.jpg

附件2:uploadfiles/201711/20171101182632817.jpg

附件3:uploadfiles/201711/20171101182640951.jpg

附件4:uploadfiles/201711/20171101182648158.jpg

附件5:uploadfiles/201711/20171101182657910.jpg

附件6:uploadfiles/201711/20171101182706822.jpg

附件7:uploadfiles/201711/20171101182714577.jpg

附件8:uploadfiles/201711/20171101182725956.jpg

附件9:uploadfiles/201711/20171101182731707.jpg

附件10:uploadfiles/201711/20171101182739160.jpg

附件11:uploadfiles/201711/20171101182749731.jpg

附件12:uploadfiles/201711/20171101182757498.jpg

写 信 人:杨玉丹
写信时间:2017-11-01 18:28:17
信件回复:

关于美年大健康向市长信箱请求解决医疗废物

处置相关问题的回复

 

美年大健康健康管理有限公司(以下简称“美年公司”) 向市长信箱反映医疗废物处置相关问题,并请求政府相关部门给予协调解决,我科已就其中涉及价格方面的问题与岳阳市方向固废安全处置有限公司(以下简称“方向公司”)进行了沟通,现就有关问题解决情况回复如下:

一、关于收费的依据及标准。

根据《关于核定岳阳市方向固废安全处置有限公司医疗废物集中处置收费标准的批复》(岳发改价调〔2016〕462号),我市医疗废物处置收费分三种情形:第一种是有固定病床的医疗机构(比如医院)则按床位数按月计收;第二种是无固定病床的医疗机构(比如诊所)则根据处置量多少分档按月定额收取;第三种是按上述2种方式收费都不适合的其他产生医疗废物的单位(比如血站),这种则按处置的实际数量据实收取。

根据美年公司的业务开展情况,该公司应该属于第二种,对其医疗废物处置收费应根据处置量多少分档按月定额收取。

二、双方收付费问题的分歧。

经向美年公司与方向公司双方了解,两家公司的分歧主要集中在医疗废物处置量多少的确定,从而划档收付费的问题。根据岳发改价调〔2016〕462号文件,无固定病床的医疗机构根据处置量多少分档按月定额收取(具体标准见下表):

 

日医疗废物产生量(公斤)

月收费标准(元/月)

第一档

2以下

120

第二档

2—5(含5)

240

第三档

5—10(含10)

480

第四档

10—20(含20)

720

第五档

20—30(含30)

960

第六档

30以上

1200

美年公司经过对今年的处置量的初步测算,认为本公司日医疗废物产生量不超过20公斤,应按第四档每月720元标准缴纳处置费。

方向公司则根据去年的处置数据,认为美年公司废物中夹杂有部分生活垃圾,日废物产生量在30公斤以上,并且方向公司事后还要将废物进行分类,增加了工作量,应该按第六档每月1200元标准收取处置费。

三、问题的解决。

针对美年公司与方向公司双方存在的分歧,我们经过与双方公司相关负责人进行情况了解,解释政策,进行协调,现在双方公司已经达成谅解,并签订了医疗废物处置合同,明确处置量按日废物产生量20-30公斤档计算,处置费按每月960元标准收取。

 

价格调控科

⠂ ⠂ ⠂ 2017年11月14日

回复部门:市发改委
回信时间:2017-11-15 08:32:15
满 意 度: 无反馈
信件回复 满意度调查 查看满意度调查汇总 >>

回复内容评价:

(非常满意)

回复速度评价:

(非常满意)