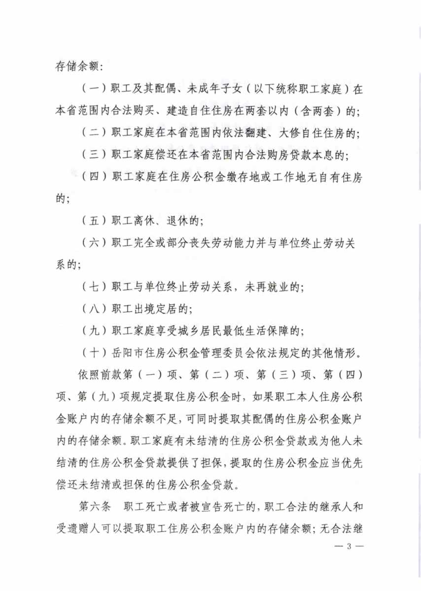
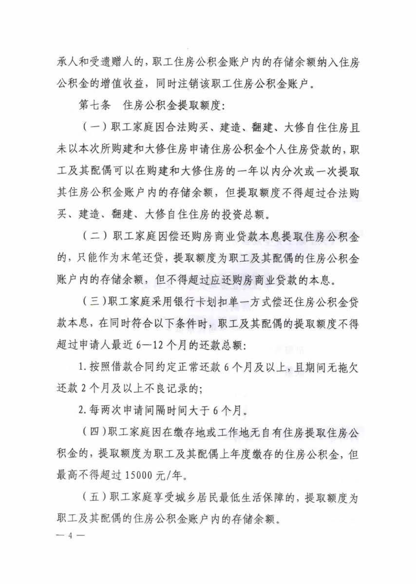
市长信箱

住房公积金的反向发展

浏览量:6000次

关于住房公积金的相关条文我感到有点反人类发展,2017年11月份前办理好住房公积金后可以将里面的余额全部取出,为什么新颁布的条文会将这条改了?我公积金里面有5万余额如果现在取出来,放到银行还款会小很大生活压力,我5万块钱余额能取出来也能还一部分借的钱。而且那5万块钱是我自己的为什么不能取出来,如果放在公积金里面利息怎么计算?我希望专业的工作人员能回复我,1:为什么会改变以前的制度?2:这样改变了哪一点能很好的利国利民,现在的政策要求是惠民减压(在我看来新政策颁布后我的压力更加大了)?3:我5万块钱放在公积金里面利息是怎么算的。对比我拿出来还银行划得来一些还是放你们公积金划得来一些。

附件1:1.jpg

附件2:2.jpg

附件3:3.jpg

附件4:4.jpg

写 信 人:周汪洋
写信时间:2018-12-25 20:33:16
信件回复:

周先生:您好!首先感谢您对住房公积金工作的关心与关注!

信箱咨询收悉,现就三个问题回复如下:一、根据《岳阳市住房公积金提取管理办法》(岳政办发〖2017〗24号)第七条第一款之规定,同一套住房只能选择购房提取或住房公积金贷款一项业务。这个岳阳市的文件是根据住建部、财政部、人民银行联合发文《关于住房公积金管理若干具体问题的指导意见》(建金管〖2005〗5号)“职工购买建造大修自住住房,未申请个人住房贷款的,原则上职工本人及配偶在购建和大修一年内,可以凭有效证明材料一次或分次提取住房公积金账户内的存储余额。”之精神执行的。因此,您申请办理了住房公积金贷款后,不能再以此套住房申请购房提取业务,只可申请办理年对冲还贷提取和末笔还贷提取业务。二、岳阳市2016年以前都是按照《关于住房公积金管理若干具体问题的指导意见》文件精神执行“同一套住房只能选择购房提取或住房公积金贷款一项业务”的政策,只是2016年3月至2017年10月这一阶段我市为了响应上级宽松惠民政策而调整放宽了这一限制,实行“同套房可提可贷”;随着房地产形势的发展与国家住房政策的收紧,2017年11月我市按法定程序修订、出台了新《岳阳市住房公积金提取管理办法》,我中心恢复执行“同套房提取、贷款选其一”。三、从2017年元月起,对缴存职工账上的公积金我中心每年6月30日以国家规定年利率1.5%的标准结付利息,并自动转存到公积金账户。

请您给予理解与支持,并请登录“岳阳市住房公积金管理中心”网站政策法规栏浏览相关政策信息。

回复部门:市公积金中心
回信时间:2018-12-28 08:52:03
满 意 度: 非常好
信件回复 满意度调查 查看满意度调查汇总 >>

回复内容评价:

(非常满意)

回复速度评价:

(非常满意)